E posibil ca o anumita actiune sa aiba o functie semantica? Da, desigur. Aratarea unui obiect, in cadrul unei ostensiuni, face legatura dintre indexicalul “acesta” si referinta sa. Dar o astfel de actiune este o actiune de comunicare.
Archive for January, 2012
Insemnari neterminate (despre functia semantica a actiunilor)
Thursday, January 26th, 2012Există fantezii erotice imorale?
Thursday, January 19th, 2012Am tinut o prezentare cu acest titlu in primavara anului trecut, in cadrul Conferintei nationale ‘Etica si Eros’, organizata de Centrul de Cercetări în Etică Aplicată (pe baza prezentarii respective am scris apoi un text). Astazi am gasit in mod complet intamplator o inregistrare video a acelei prezentari. 🙂
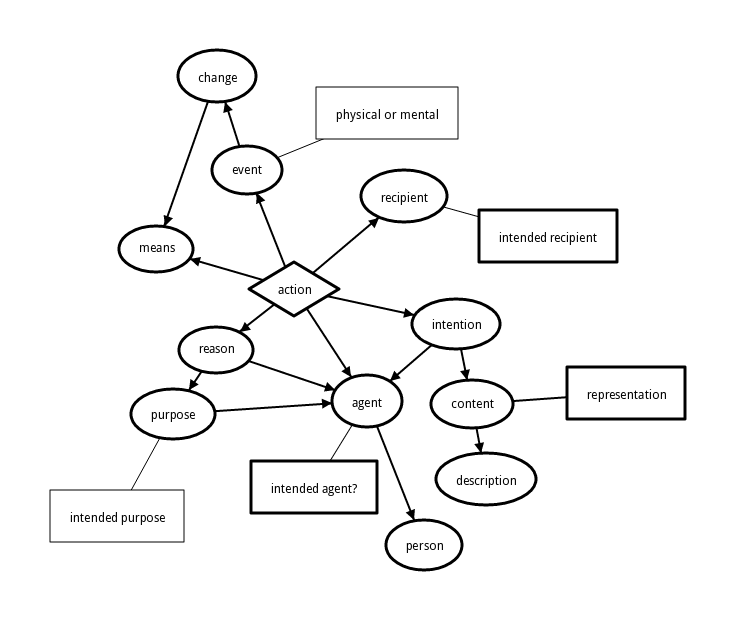
O aplicatie pentru Android
Thursday, January 19th, 2012Se cheama Smart Diagram Pro. Eu o folosesc pentru desene de felul asta:
Legenda:
x -> y inseamna “conceptul x presupune conceptul y”
x – y inseamna “daca te gandesti la x, atunci gandeste-te, eventual, si la y”
Tot despre inferente
Tuesday, January 10th, 2012Cand eram la liceu stateam pe o straduta care dadea intr-o strada mai mare. Ieseam intr-o intersectie care arata ca un ‘T’ (mergeam dinspre coada ‘T’-ului catre capatul din sus). Pe bratul din stanga era o statie de tramvai iar pe cel din dreapta o statie de troleibuz. Puteam lua fie tramvaiul, fie troleibuzul pentru a ajunge la scoala. Am observat ca mai multi oameni asteptau la tramvai, dar cand vedeau troleibuzul venind treceau strada in graba, mutandu-se in statia de troleibuz.
Cred ca am observat lucrul asta intr-o zi, cand mergeam spre capatul strazii. Nu vedeam nici statia de tramvai, nici statia de troleibuz, dar am vazut mai multi oameni trecand in graba dintr-o parte intr-alta. Nu eram departe de capatul strazii, asa ca am alergat si eu sa prind troleibuzul.
Daca m-ar fi intrebat cineva de ce alerg, poate i-as fi spus: “Daca mai multi oameni trec in graba strada, atunci troleibuzul trebuie sa soseasca, aceasta pentru ca oamenii respectivi asteapta fie tramvaiul, fie troleibuzul si singurul motiv pe care il pot avea pentru a se muta in graba din statia de tramvai in cea de troleibuz este ca au vazut troleibuzul venind. Deci troleibuzul trebuie sa soseasca in curand. Iar daca o sa ma grabesc voi putea prinde troleibuzul, ceea ce as si dori sa fac. Prin urmare, trebuie sa ma grabesc catre statia de troleibuz.”.
Nu imi amintesc, totusi, sa fi gandit ceva in momentele respective. Se poate sa mai fi observat si in alte dati oameni care se grabesc sa treaca strada dintr-o parte in alta fara ca lucrul asta sa-mi spuna ceva. Doar ca in ziua respectiva “m-am prins”, ca sa spun asa. Am alergat si eu in statia de troleibuz, a venit troleibuzul, am reusit sa ma sui in el. Dupa aceea am fost mereu atent, cand ma apropiam de capatul strazii, sa vad daca nu cumva troleibuzul urmeaza sa soseasca in curand.
Astazi as fi tentat sa spun ca pana in acea zi nu am facut o anumita inferenta, dupa care am facut-o. Inferenta pe care am facut-o ar putea fi redata si intr-un mod mai sofisticat. De pilda, s-ar putea spune ca, intrucat apelul la cea mai buna explicatie pentru comportamentul unor oameni nu produce concluzii certe, nu puteam sa inferez decat ca e probabil ca troleibuzul sa vina in curand, dupa care decizia de a alerga trebuie sa se fi sprijinit pe o evaluare a raportului dintre utilitatea asteptata in cazul unui succes si pierderile pe care le-as fi suferit in cazul unui esec. Trebuie sa fi decis ca maximizarea sanselor mele de a prinde troleibuzul merita efortul de a alerga, chiar cu riscul de a alerga degeaba. S.a.m.d.
Cineva m-ar putea intreba de ce spun ca trebuie sa fi facut o anumita inferenta, desi nu-mi amintesc nimic care sa semene cu o inferenta. Nu s-ar putea sa fi vazut oameni alergand si, pur si simplu, sa ma iau dupa ei, fara sa inferez nimic?
Evaluarea CNCS a editurilor si revistelor
Tuesday, January 3rd, 2012Recunosc, orice hăţiş birocratic mă sperie. Înainte să scriu rândurile de acum nu ştiam prea bine nici măcar ce este CNCS-ul. Cineva mi-a spus ca CNCS-ul e vechiul CNCSIS, dar asta nu m-a ajutat prea mult.
